疫情前山东省考时间(2021山东公务员省考防疫要求)

作者: 南城 · 2026-03-09 · 九一科技 · 阅读 21

多地公务员“省考 ”启动,四川扩招5455人,明天开始报名

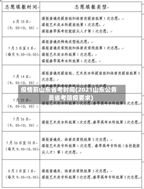
020年多地公务员“省考”启动,四川省扩招至5455人 ,报名时间为6月11日至6月17日上午8:00 。以下是详细信息总结:多地公务员招录概况启动时间:截至6月10日,四川、福建 、山东、湖南、内蒙古 、云南等地已公布2020年度公务员招录考试时间,部分省份已启动报名。

疫情前山东省考时间(2021山东公务员省考防疫要求)-第1张图片

020年上半年四川省公务员招录总人数为8099人 ,涵盖21个地市、省直及监狱系统,不限户籍(少部分岗位限户籍),应往届及在职人员均可报考。 具体招录情况及报考信息如下:招录规模与构成总人数:8099人 ,包含三部分:普通公务员招录:21个地市、省直 、监狱系统共招录5455人 。

疫情前山东省考时间(2021山东公务员省考防疫要求)-第2张图片

公务员考试弃考情况2020上半年四川省考数据全省计划考录5455个公务员名额,吸引254086人报名,实际借鉴196034人 ,缺考58052人 ,借鉴率72%,缺考人数创历史新高。最热岗位竞争比达1307:1,竞争激烈程度与弃考现象并存。

突发,多个考试宣布延期,初级会计考试会有影响吗?

〖壹〗、初级会计考试受多个考试延期影响的可能性非常小 ,绝大多数地区预计能正常举行,但突发疫情地区可能存在取消情况 。

〖贰〗、CPA考试是否会受影响整体判断:若无突发疫情病例情况,CPA考试不会受影响。原因分析:疫情因素:此次六安市初级会计考试延期是因为突发疫情 ,若CPA考试考区无类似疫情突发情况,则不会延期。

〖叁〗 、考试延期情况确实存在,但2021年初级考试是否受影响尚待官方发布 近期 ,由于疫情防控形势的需要,部分地区的考试确实出现了延期或暂停的情况 。

〖肆〗 、考试难度变化:考试延期因疫情影响,不会导致考试难度增加 。初级会计历年通过率稳定在20%-30%之间 ,考生需利用延期时间充分备考。与中级会计职称联考备考:满足中级会计报名条件的考生可转战中级,初级知识对备考中级有帮助。初级与中级的《中级会计实务》和《经济法》科目关联性较强,备考相对轻松 。

〖伍〗、会计初级考试延期举行 ,对考生的影响是有的 ,考试延期意味着考生们备考会计初级考试的时间又要延长了。此外,准考证打印时间和考试成绩查询时间都要随之改变了。备考战线延长 会计初级延期举行,考生的备考战线被拉长 ,不仅影响到了备考节奏,还影响到了备考情绪和心态 。

疫情对2020公务员考试影响有多大?

疫情对2020年公务员考试的影响主要体现在考试时间推迟、招考规模变化 、竞争压力增大以及考试内容调整等方面,具体如下:考试时间推迟 整体推迟趋势:2020年上半年公务员考试和事业单位招考整体推迟 ,大型公务员考试和事业单位招聘基本停滞,多个省市发布3月份大型考试暂停消息,具体启动时间视疫情情况而定。

考试时间推迟:2020年上半年 ,公务员考试和事业单位招考整体推迟。多个省市发布3月份大型考试暂停的消息,具体启动时间视疫情情况而定 。例如,原本山东打算退出联考 ,提前进行省考,原定考试时间是3月28日,但受疫情影响 ,笔试时间可能推迟到4月份。国考省考面试也推迟 ,部分重要考试的时间安排受到明显影响。

020年因疫情影响,国家公务员面试、浙江省公务员笔试、江苏和上海公务员面试,以及安徽教师招聘考试 、中央遴选面试、银行招聘考试、招警考试 、社区考试等多项考试被推迟 。 具体推迟情况如下:国家公务员面试:1月28日 ,国家公务员面试时间推迟公告发布。

疫情影响下,就业观念转变疫情持续冲击各行业,企业裁员、降薪现象普遍 ,社会整体经济形势低迷。在此背景下,求职者对“稳定”的需求显著提升,公务员岗位因抗风险能力强、福利保障完善 ,成为求职者的首选 。例如,2020年疫情初期,多地公务员考试报名人数即出现明显增长 ,今年这一趋势可能延续 。